АДМИНИСТРАЦИЯ
МИЧУРИНСКОГО СЕЛЬСКОГО ПОСЕЛЕНИЯ
ПРИОЗЕРСКОГО МУНИЦИПАЛЬНОГО РАЙОНА
ЛЕНИНГРАДСКОЙ ОБЛАСТИ
П О С Т А Н О В Л Е Н И Е
от 25 марта 2025 года № 38
| Об утверждении Порядка (плана) действий по ликвидации последствий аварийных ситуаций в сфере теплоснабжения в Мичуринском сельском поселении (в том числе с применением электронного моделирования аварийных ситуаций) |
В соответствии с Федеральным законом от 06.10.2003 г. № 131-ФЗ «Об общих принципах организации местного самоуправления в Российской Федерации», приказом Министерства энергетики Российской Федерации от 13.11.2024 г. № 2234 «Об утверждении Правил обеспечения готовности к отопительному периоду и Порядка проведения оценки обеспечения готовности к отопительному периоду», целях обеспечения устойчивого функционирования объектов жилищно-коммунального хозяйства и объектов теплоэнергетики, своевременной и качественной подготовки их к работе в осенне-зимний период, администрация Мичуринского сельского поселения Приозерского муниципального района Ленинградской области
ПОСТАНОВЛЯЕТ:
- Утвердить Порядок (план) действий по ликвидации последствий аварийных ситуаций в сфере теплоснабжения в Мичуринском сельском поселении (в том числе с применением электронного моделирования аварийных ситуаций) согласно приложению к настоящему постановлению.
- Настоящее постановление вступает в силу со дня его официального опубликования момента опубликования.
- Контроль за выполнением постановления оставляю за собой.
и.о. Главы администрации
Мичуринского сельского поселения А.Б. Иванов
Утверждено
Постановлением Администрации
Мичуринского сельского поселения
от 25.03.2025 года №38
ПОРЯДОК (ПЛАН) ДЕЙСТВИЙ ПО ЛИКВИДАЦИИ
ПОСЛЕДСТВИЙ АВАРИЙНЫХ СИТУАЦИЙ В СФЕРЕ
ТЕПЛОСНАБЖЕНИЯ МИЧУРИНСКОГО СЕЛЬСКОГО ПОСЕЛЕНИЯ
(В ТОМ ЧИСЛЕ С ПРИМЕНЕНИЕМ ЭЛЕКТРОННОГО
МОДЕЛИРОВАНИЯ АВАРИЙНЫХ СИТУАЦИЙ)
- Общие положения
Настоящий план разработан на основе:
— Федерального закона от 27 июля 2010 № 190-ФЗ «О теплоснабжении»;
— «Правил технической эксплуатации тепловых энергоустановок», утверждённых приказом Минэнерго России от 24.03.2003 № 115;
— Постановления Правительства Российской Федерации от 02 июня 2022 г. № 1014 «О расследовании причин аварийных ситуаций при теплоснабжении»;
— Приказ Минэнерго России от 13.11.2024 № 2234 «Об утверждении Правил обеспечения готовности к отопительному периоду и Порядка проведения оценки обеспечения готовности к отопительному периоду»;
— Приказ МЧС России от 05.07.2021 № 429 «Об установлении критериев информации о чрезвычайных ситуациях природного и техногенного характера»;
— Правил подготовки и проведения отопительного сезона в Ленинградской области, утверждённых постановлением Правительства Ленинградской области от 19.06.2008 № 177;
— Правил подготовки и проведения отопительного сезона в Санкт-Петербурге, введеных в действие протоколом Правительства Санкт-Петербурга от 04.06.2014 N 7;
— Методических рекомендаций по техническому расследованию и учету технологических нарушений в системах коммунального энергоснабжения и работе энергетических организаций жилищно-коммунального комплекса МДК 4-01.2001, утвержденных приказом Госстроя РФ от 20 августа 2001 № 191.
- План разработан с целью определения действий при устранении технологических нарушений на тепловых энергоустановках и тепловых сетях Мичуринского сельского поселения и определяет взаимодействия исполнителей и потребителей коммунальных услуг, тепло- и ресурсоснабжающих организаций, выполняющих строительство, монтаж, наладку и ремонт объектов жилищно- коммунального хозяйства Мичуринского сельского поселения Приозерского муниципального района Ленинградской области.
- В зависимости от характера и тяжести последствий технологические нарушения в системах коммунального теплоснабжения подразделяются на аварии и инциденты. Последние в свою очередь могут носить характер технологических и функциональных отказов.
- В Плане используются следующие определения:
- аварийная ситуация (при теплоснабжении) — технологическое нарушение, приведшее к разрушению или повреждению сооружений и (или) технических устройств (оборудования), полному или частичному ограничению режима потребления тепловой энергии.
- технологические нарушения — нарушения в работе систем теплоснабжения и эксплуатирующих их организаций в зависимости от характера и тяжести последствий (воздействие на персонал; отклонение параметров энергоносителя; экологическое воздействие; объем повреждения оборудования; другие факторы снижения надежности) подразделяются на аварии и инциденты;
- авария — разрушение сооружений и (или) технических устройств, применяемых на опасном производственном объекте, неконтролируемые взрыв и (или) выброс опасных веществ;
- инцидент — отказ или повреждение оборудования и (или) сетей, отклонения от установленных режимов, нарушение федеральных законов и иных правовых актов Российской Федерации, а также нормативных технических документов, устанавливающих правила ведения работ на опасном производственном объекте, включая:
- технологический отказ — вынужденное отключение или ограничение работоспособности оборудования, приведшее к нарушению процесса производства и (или) передачи тепловой энергии потребителям, если они не содержат признаков аварии;
- функциональный отказ — неисправности оборудования (в том числе резервного и вспомогательного), не повлиявшие на технологический процесс производства и (или)передачи энергии, а также неправильное действие защит и автоматики, ошибочные действия персонала, если они не привели к ограничению потребителей и снижению качества отпускаемой энергии.
- Под ликвидацией технологических нарушений подразумевается обнаружение места технологического нарушения или поврежденного оборудования, изоляция (отключение) его от общей системы теплоснабжения и принятие оперативных мер или осуществление действий, направленных на:
— предотвращение развития технологического нарушения, устранение опасности для людей и незатронутого оборудования;
— восстановление теплоснабжения потребителей и нормативных параметров (температура, давление) теплоносителя;
— осуществление мер по обеспечению наиболее надежной в данных условиях работы системы теплоснабжения и отдельных ее участков.
В настоящем Плане применяются следующие сокращения и аббревиатуры:
План — данный план действий по ликвидации последствий аварийных ситуаций при теплоснабжении в Курортном районе теплоснабжения ООО «Петербургтеплоэнерго».
Диспетчерские каналы связи – каналы связи, по которым производится обмен оперативной информацией: городской стационарный рабочий телефон, закрепленный за диспетчером; телефон, подключенный к сети подвижной радиосвязи и закрепленный за диспетчером; группы оперативного оповещения на базе системы передачи сообщения (мессенджера) Телеграмм.
Общество, Предприятие — Общество с ограниченной ответственностью «Петербургтеплоэнерго».
ЦДУ — центральное диспетчерское управление Общества.
ОДО ЦДУ — оперативно-диспетчерский отдел ЦДУ.
ОРУ — оперативно-режимный участок ОДО ЦДУ.
РТ — район теплоснабжения Общества.
УТО — участок технического обслуживания района теплоснабжения (дежурный оперативно-ремонтный персонал по источникам теплоснабжения)
АРГ РУ — аварийно-ремонтная группа ремонтного участка РТ (дежурный оперативно-ремонтный персонал по тепловым сетям).
РСО — ресурсоснабжающая организация.
ГРО — газораспределительная организация
ЭСО — электросетевая организация
ВСО — водоснабжающая организация
ДС администрации — дежурная служба администрации района Санкт-Петербурга или ЕДДС муниципального образования Ленинградской области.
РИСЭ — резервный источник снабжения электроэнергией.
ПМБК — передвижная блок-модульная котельная
Администрация — ответственные руководители органов исполнительной власти.
ИДС ГУЖА — информационно-диспетчерская служба ГУ «Жилищное агентство».
УК МКД — управляющая компания многоквартирного дома.
- Сценарии наиболее вероятных аварий и наиболее опасных по последствиям аварий, а также источники (места) их возникновения
| №
п/п |
Содержание
аварийной ситуации |
Возможные причины возникновения аварийной
ситуации |
Действия персонала |
| 1 | 2 | 3 | 4 |
| 1. | Отклонение давления газа перед горелкой за пределами области устойчивой работы (понижение/ повышение давления газа ниже/выше
допустимого значения.
|
1. Неисправность регулятора давления газа (РД).
2. Засорение фильтра газа на вводе или газовой линейке котла.
3. Дефект газопровода. |
1. При пропадании пламени производится автоматическое отключение горелочных устройств средствами защиты.
2. Диспетчер ОРУ, получив на диспетчерском пульте сигнал об аварийном отключении котлоагрегатов, сообщает об аварийной ситуации: — начальнику (старшему) смены УТО; — в случае прекращения газоснабжения объекта, перехода на резервное/аварийное топливо диспетчеру ОДО ЦДУ; — в случае прекращения газоснабжения объекта, перехода на резервное/аварийное топливо начальнику (заместителю начальника) района теплоснабжения. 3. Персонал смены УТО (инженер 1 категории, наладчик технологического оборудования 6 разряда) выезжает на объект. По прибытии на объект: — уточняет причину останова горелочных устройств, — проверяет возможность повторного запуска отключенного оборудования, запуска резервного оборудования В случае невозможности работы на газообразном топливе и наличии резервного/аварийного топливного хозяйства, по согласованию с диспетчером ОРУ, производит перевод на них топливоснабжение горелочных устройств, в соответствии с производственной инструкцией. По факту перехода докладывает диспетчеру ОРУ о запасах и времени работы до необходимой дозаправки; — При наличии комбинированного горелочного устройства (газ, жидкое топливо) и отсутствии резервного/аварийного топливного хозяйства организуется поставка расходных емкостей или работа с подключенного топливозаправщика, в соответствии с технологической схемой. — Поставка топлива и работа топливозаправщика организуется согласно инструкции о порядке приема, хранения, и учета дизельного топлива на котельной. — После восстановления работы горелочных устройств проводятся работы по восстановлению штатной работы оборудования: выясняет причины возникновения аварийной ситуации, докладывает диспетчеру ОРУ время, необходимое для ликвидации аварийной ситуации, и приступает к её ликвидации. 4. По окончании ремонта или замены вышедшего из строя оборудования силами персонала смены УТО, по распоряжению диспетчера ОРУ, персонал смены УТО производит включение котлоагрегатов на основном топливе, в соответствии с производственной инструкцией. 5. Старший смены УТО делает необходимые записи в оперативном журнале и журнале дефектов, докладывает диспетчеру ОРУ о включении объекта на основном топливе (газе). |
| 2. | Прекращение подачи основного топлива (газа) к котлам.
|
1. Авария на подающем
газопроводе, аварийные работы на городских сетях.
2. Выход из строя РД.
3. Разрыв газопровода или повреждение арматуры.
4. Засорение импульсной трубки РД. |
|
| 3. | Погасание факела горелки в топке. Отрыв, проскок пламени.
|
1. Неисправность РД
2. Неисправность автоматики регулирования. 3. Нарушение соотношения «Газ-Воздух». |
|
| 4. | Прекращение подачи воздуха на горелку.
|
1. Неисправность вентилятора горелки.
2. Закрытие жалюзи, дефлектора приточно-вытяжной вентиляции.
3. Неисправность воздушной заслонки горелочного устройства |
|
| 5. | Запах газа в
помещении котельной.
|
1. Нарушение целостности сварного стыка газопровода.
2. Нарушение плотности соединений (фланцевых, резьбовых и т.д.).
3. Неплотность сальниковых соединений в кранах и задвижках.
|
1. Отключение горелочных устройств, закрытие отсечного клапана на вводе газа в котельную, а также отключение электропитания происходит автоматически.
2. Диспетчер ОРУ, получив на диспетчерском пульте сигнал «Загазованность», сообщает об аварийной ситуации: — начальнику (старшему) смены УТО; — в случае выявления повреждения газопровода и проведения аварийно-восстановительных работ диспетчеру ОДО ЦДУ; — в случае выявления повреждения газопровода и проведения аварийно-восстановительных работ начальнику (заместителю начальника) района теплоснабжения.; 3. Персонал смены УТО (инженер 1 категории, наладчик технологического оборудования 6 разряда) выезжает на объект. По прибытии на объект: — берет анализ воздуха из загазованного помещения переносным газоанализатором. При концентрации СН4 в воздухе ниже критической (стационарные сигнализаторы загазованности не сработали) приступает к обнаружению места утечки газа (при этом запрещается использовать открытое пламя). При уровне загазованности свыше 1% и наличии людей в котельной производит их эвакуацию; — закрывает кран на вводе газа в котельной (отмечен плакатом с надписью «При пожаре закрыть»); — проветривает помещение котельной, открывая двери, окна (при этом запрещается включать и отключать электрические приборы, за исключением аварийного освещения, выполненного во взрывозащищённом исполнении); — организует оцепление вокруг котельной с целью недопущения использования огня в радиусе 50 м от загазованного помещения; — производит аварийно-восстановительные работы по поиску и устранению утечек газа в помещении котельной. Работы по локализации и ликвидации аварийной ситуации выполняются без наряда-допуска до устранения прямой угрозы причинения вреда жизни, здоровью или имуществу. 4. Старший мастер оформляет заявку на вывод оборудования в ремонт на все время проведения восстановительных работ, делает необходимые записи в журнале дефектов. 5. После ликвидации аварийной ситуации силами персонала смены УТО, по распоряжению диспетчера ОРУ, производиться включение котельной, в соответствии с производственной инструкцией. 6. Старший смены УТО делает необходимые записи в оперативном журнале и журнале дефектов, докладывает диспетчеру ОРУ о работе объекта в утвержденном режиме. |
| 6. | Срабатывание сигнализатора загазованности по превышению концентрации метана в помещении
|
Концентрация метана в месте установки датчика ≥ 1% общего объема воздуха | |
| 7. | Неисправность сигнализатора загазованности.
|
1. Нарушение электропитания.
2. Отсутствие световой индикации.
3. Отключение датчика.
4. Обрыв линии связи. |
1. Диспетчер ОРУ, получив на диспетчерском пульте сигнал «Неисправность сигнализатора загазованности», сообщает об аварийной ситуации начальнику (старшему) смены УТО.
2. Персонал смены УТО (инженер 1 категории, наладчик технологического оборудования 6 разряда) выезжает на объект. По прибытии на объект: — применяет переносной газоанализатор для определения уровня загазованности воздуха в помещении; — производит поиск неисправности сигнализатора загазованности и, при возможности, её устранение. Причиной неисправности могут быть отсутствие питания, неисправность датчиков или сигнальной линии. При невозможности устранения причины неисправности обеспечивает работу объекта теплоснабжения без сигнализатора загазованности: до восстановления работоспособности сигнализатора загазованности, через каждые 2 часа, силами сменного персонала УТО обеспечивается обход помещения, утратившего автоматический контроль загазованности, с целью определения наличия газа переносным газоанализатором. Результаты показаний прибора старший смены УТО записывает в учетный журнал. 3. По окончании ремонта или замены вышедшего из строя сигнализатора загазованности силами персонала смены УТО, по распоряжению диспетчера ОРУ, персонал смены УТО производит включение котлоагрегатов на основном топливе, в соответствии с производственной инструкцией. 4. Старший смены УТО делает необходимые записи в оперативном журнале и журнале дефектов, докладывает диспетчеру ОРУ о работе объекта в утвержденном режиме. |
| 8. | Неисправность средств сигнализации и диспетчеризации.
|
1. Нарушение в электропитании систем.
2. Нарушение в работе комплекса технических средств/отказ компонентов. |
1. Диспетчер ОРУ получает на диспетчерском пульте сигнал «Отсутствие связи с объектом», сообщает об аварийной ситуации начальнику (старшему) смены УТО.
2. Персонал смены УТО (инженер 1 категории, наладчик технологического оборудования 6 разряда) выезжает на объект. По прибытии на объект производит поиск неисправности средств сигнализации и диспетчеризации и при возможности ее устранения докладывает диспетчеру ОРУ. 3. В случае невозможности восстановления работоспособности силами УТО, обеспечивается контроль работы объекта каждые 3 часа силами сменного персонала УТО. Заявка передается в работу персоналу ОРУ для устранения неисправности средств сигнализации и диспетчеризации. |
| 9. | Отключение
электроэнергии на вводе в котельную.
|
1. Авария на электрической подстанции.
2. Повреждение питающего кабеля или проводки внутри помещения.
3. Срабатывание электрических защит.
4. Неисправность вводного защитного устройства, вводного коммутационного оборудования |
1. Диспетчер ОРУ получает на диспетчерском пульте ряд сигналов, характеризующих пропадание электропитания объекта. Связывается с АДС ЭСО, выясняет причину и время отсутствия электроэнергии. Сообщает об аварийной ситуации:
— начальнику (старшему) смены УТО; — при подтверждении отсутствия электропитания со стороны оборудования снабжающей организации диспетчеру ОДО ЦДУ; — начальнику (заместителю начальника) района теплоснабжения. 2. Смена УТО по прибытии на объект: — убеждается в отсутствии напряжение на основном и резервном вводах путем замера напряжения на вводной кабельной линии; — выясняет причины отключения электроэнергии; — докладывает диспетчеру ОРУ. 3. Диспетчер ОРУ дает команду на перевод БМК на работу от дизель-генераторной установки (при ее наличии на объекте). При отсутствии ДГУ производит запрос: — диспетчеру ОДО по вопросу организации доставки передвижного РИСЭ минимально необходимой мощности; — ЭСО на обеспечение снабжения объекта от РИСЭ. 5. Персонал смены УТО действует согласно инструкции, осуществляет перевод БМК на работу от дизель-генераторной установки, докладывает диспетчеру ОРУ о запуске объекта, количестве топлива и времени работы до первой заправки. 6. После ликвидации аварийной ситуации силами смены УТО производиться переключение на работу объекта от основного ввода, в соответствии с производственной инструкцией. |
| 10. | Снижение давления на вводе водопровода. | 1. Технологическое нарушение на сетях водоснабжающей организации.
2. Неисправность запорной арматуры на вводе.
3. Засорение фильтра.
4. Сверхнормативная утечка на тепловой сети. |
1. При снижении параметров на вводе водопроводной сети и получении ряда сигналов («Отказ повысительной станции», «Давление ХВС ниже нормы», «Снижение параметра давления ХВС ниже нижнего порога» и пр.) диспетчер ОРУ направляет бригаду УТО для проверки функционирования системы подпитки и насосного оборудования.
2. В случае выявления отклонений в работе систем источника силами бригады УТО производится выявление их причин: проверка функционирования запорной арматуры, перепад на фильтрах, расход исходной воды на подпитку тепловой сети. В случае подтверждения отсутствия подачи воды со стороны ВСО смена УТО производит проверку функционирования резервного ввода ХВ и переход на работу с резервного ввода/емкости запаса ХВ (при наличии). 3. Диспетчер ОРУ запрашивает в ВСО организацию поставки ХВ передвижными источниками (в соответствии с соглашением). В ином случае, запрашивает ЕДДС о содействии в поставке ХВ силами постоянной готовности РСЧС. 4. При выявлении повышенной подпитки тепловой сети на источнике работы организуются согласно пункту Плана по действиям при отклонении режимных параметров тепловых сетей. |
| 11. | Отклонение режимных параметров теплоносителя тепловых сетей.
|
1. Утечка теплоносителя.
2. Нарушение циркуляции.
3. Неисправность циркуляционных насосов.
4. Внешнее воздействие.
|
1. При отклонении режимных параметров на тепловой сети диспетчер ОРУ направляет бригаду УТО для проверки функционирования системы подпитки и насосного оборудования.
2. В случае выявления отклонений в работе систем источника бригадой УТО производится их устранение (запуск резервных насосов, включение ручной подпитки). 3. При выявлении повышенной подпитки тепловой сети на источнике диспетчер ОРУ направляет бригаду РУ для внепланового обхода тепловой сети, для выявления возможных выходов теплоносителя. 4. Бригада РУ во взаимодействии с бригадой УТО производит кратковременное отключение участков сети для выявления участков или абонентов с повышенной подпиткой. 5. При выявлении участка сети с повышенной утечкой, относящегося к зоне ответственности Общества, организуется устранение утечки, согласно производственной инструкции по предотвращению и ликвидации технологических нарушений. В случае отнесения нарушения к балансовой принадлежности УК последней выдается предписание на проведение ремонтных работ на системе теплопотребления. |
| 12. | Пожар в котельной или угроза его возникновения.
|
1. Нарушение требований пожарной безопасности.
2. Неисправность электрооборудования.
3. Короткое замыкание в электропроводке или электрооборудовании.
4. Взрыв газа. |
1. Закрытие отсечного газового клапана и отключение электроэнергии происходит автоматически при срабатывании пожарной сигнализации.
2. Диспетчер ОРУ, получив на диспетчерском пульте сигнал «Пожар», направляет на объект дежурную смену УТО. При получении (до момента прибытия дежурной смены УТО на объект) подтверждения по независимому каналу о наличии признаков задымления/возгорания на объекте вызывает пожарную охрану, сообщив адрес места возгорания, источник горения и свою фамилию. Сообщает о событии: — начальнику (старшему) смены УТО; — при подтверждении признаков задымления/возгорания диспетчеру ОДО ЦДУ; — при подтверждения признаков задымления/возгорания начальнику (заместителю начальника) района теплоснабжения. 3. Смена УТО по прибытии на объект: — в случае подтверждения наличия признаков задымления/возгорания на объекте вызывает пожарную охрану, сообщив адрес места возникновения возгорания, источник горения и свою фамилию. — закрывает кран на вводе газа в котельную (помечен плакатом «Закрыть при пожаре»); — дублирует сигнал пожара с помощью ручного извещателя или голосом; — до прибытия пожарной охраны принимает меры для ликвидации очага возгорания, используя противопожарный инвентарь; — при опасности распространения пожара и угрозе жизни и здоровью людей эвакуируется, при этом забирает всю документацию с объекта теплоснабжения; — организует встречу команды пожарной охраны. 4. После оповещения диспетчером ОРУ на котельную прибывает старший мастер, закрепленный за данным объектом теплоснабжения, который берёт на себя руководство по тушению пожара. 5. Персонал смены УТО (инженер 1 категории, наладчик технологического оборудования 6 разряда) после тушения пожара (ликвидации угрозы возникновения пожара) производит осмотр оборудования котельной, докладывает диспетчеру ОРУ о результатах осмотра, при необходимости производит ремонт (замену) пострадавшего при пожаре оборудования. 6. Старший мастер оформляет заявку на вывод оборудования в ремонт на все время проведения восстановительных работ, делает необходимые записи в журнале дефектов. 7. По окончании ремонта или замены вышедшего из строя оборудования силами персонала смены УТО, по распоряжению диспетчера ОРУ, персонал смены УТО производит включение котлоагрегатов, в соответствии с производственной инструкцией. 8. Старший смены УТО делает необходимые записи в оперативном журнале и журнале дефектов, докладывает диспетчеру ОРУ о включении объекта в установленном режиме. |
| 13. | Угроза стабильной работе котельной (БМК) в случае наступления стихийного бедствия.
|
1. Наводнение, ураган и т.п. | 1. Диспетчер ОРУ, получив сообщение об угрозе стабильной работе котельной, сообщает:
— начальнику (старшему) смены УТО; — диспетчеру ОДО ЦДУ; — начальнику (заместителю начальника), старшему мастеру района теплоснабжения; — ответственному (заместителю ответственного) за безопасную эксплуатацию сетей газопотребления района теплоснабжения. 2. Смена УТО по прибытии на объект: — убеждается в объективности поступившего сигнала; — производит обесточивание оборудования объекта; — закрывает отключающую арматуру на вводе газа и городской воды в котельную; — открывает продувочные газопроводы и газопроводы безопасности котельной; — докладывает диспетчеру ОРУ; — в случае необходимости производит эвакуацию эксплуатационной документации котельной. |
* Для всех аварийных ситуаций на источнике теплоснабжения или на тепловых сетях и прогнозируемых сроках устранения нарушения превышающие 24 часа организуется доставка и подключение ПБМК для обеспечения покрытия нагрузки по отоплению при следующих условиях:
- Установившейся Тнв < -20° C
- Наличии абонентов 1 категории надежности теплоснабжения
- Мероприятия по предотвращению и ликвидации технологических нарушений в системе теплоснабжения (котельной и тепловых сетях).
Под предотвращением и ликвидацией технологического нарушения в системе теплоснабжения подразумевается обнаружение места технологического нарушения или поврежденного оборудования, изоляция (отключение) его от общей системы теплоснабжения и принятие оперативных мер по его локализации и ликвидации.
Мероприятия по обнаружению и локализации аварийных ситуаций в системе теплоснабжения осуществляются под руководством диспетчера ОРУ.
В зависимости от характера и сложности аварийной ситуации к руководству работами по ее локализации и ликвидации могут привлекаться руководители районов теплоснабжения (заместитель, начальник), а также заместители главного инженера по направлениям.
В зависимости от типа аварийной ситуации, в соответствии с необходимостью, осуществляется вызов специализированных организаций для спасения людей, локализации и ликвидации аварийной ситуации (ПАСФ, пожарное подразделение МЧС, бригада скорой медицинской помощи).
Должностные лица и исполнители, участвующие в ликвидации аварийной ситуации, должны информировать Ответственного руководителя (см. п.5 Плана) о ходе выполнения его распоряжений.
Обязанность диспетчера ОРУ РТ (ЦДУ) Общества: по прибытии Ответственного руководителя проинформировать его о состоянии работ по локализации и ликвидации аварийной ситуации.
Начальник района теплоснабжения (заместитель начальника района теплоснабжения), в котором возникла аварийная ситуация, должен:
— на уровне «2» развития аварийной ситуации (см. п.5 Плана) приступить к выполнению обязанностей Ответственного руководителя;
— на уровне «3» развития аварийной ситуации (см. п.5 Плана), до прибытия на место аварийной ситуации Ответственного руководителя, выполнять его обязанности, руководствуясь Планом с учетом фактической обстановки. По прибытии на место аварийной ситуации Ответственного руководителя выполнять его указания;
– во взаимодействии с Ответственным руководителем принимать меры по обеспечению безопасности работников Общества и их эвакуации.
Начальник объекта (участка, котельной), начальник смены (старший мастер) объекта (участка, котельной), на котором возникла аварийная ситуация, на уровне «1» развития аварийной ситуации (см. п.5 Плана) должен:
– после прибытия Ответственного руководителя доложить ему о текущем состоянии технологического процесса с целью предупреждения возможных дальнейших осложнений и создания необходимых условий для успешной локализации и ликвидации аварийной ситуации и действовать по его указанию;
– в зависимости от обстановки перевести нормальный технологический режим на объекте (участке, котельной) на режим безопасной остановки или прекратить его;
– во взаимодействии с Ответственным руководителем принять меры по обеспечению безопасности работников Общества и их эвакуации.
Обслуживающий персонал объекта (участка, котельной), на котором произошла аварийная ситуация, находясь вне объекта и узнав об аварийной ситуации, должен немедленно явиться к Ответственному руководителю работ, а при его отсутствии — к начальнику объекта (участка, котельной), начальнику смены (старшему мастеру) объекта (участка, котельной) для получения задания.
Начальник объекта (участка, котельной), начальник смены (старший мастер) объекта (участка, котельной), обслуживающий персонал объекта (участка, котельной), не подвергшихся аварийной ситуации или ее последствиям:
– находясь в момент аварийной ситуации на объекте, после получения сообщения о ней действуют согласно Плану мероприятий (на своих объектах) и информируют о проведенных действиях Ответственного руководителя;
– находясь вне объекта, после сообщения об аварийной ситуации являются к Ответственному руководителю для выполнения его заданий в соответствии с Планом мероприятий.
Руководители управлений (служб) главного инженера, должны:
– обеспечить создание специализированных бригад из подчиненных им служб для выполнения работ по ликвидации аварийной ситуации и восстановлению нормальной работы производства;
– установить дежурство слесарей, электриков и другого обслуживающего персонала для выполнения работ по локализации и ликвидации последствий аварийной ситуации и восстановлению нормальной работы производства;
– по указанию Ответственного руководителя работ обеспечить остановку оборудования, перекрытие технологических коммуникаций, выключение или включение электроэнергии, исправное состояние водопровода, бесперебойную работу необходимого электромеханического оборудования и подвижных транспортных средств, сигнализации, средств связи, функционирование тепловых и других сетей;
– во взаимодействии с Ответственным руководителем принять меры по обеспечению безопасности работников Общества и их эвакуации.
Руководитель ПАСФ обязан:
– держать постоянную связь с Ответственным руководителем и, по согласованию с ним, определить опасную зону, после чего установить предупредительные знаки и выставить перед ней дежурные посты из спасателей ПАСФ Общества;
– руководить аварийно-спасательными работами в соответствии с заданиями Ответственного руководителя и положениями Плана мероприятий по локализации и ликвидации последствий аварий на опасном производственном объекте;
– до прибытия на место аварийной ситуации Ответственного руководителя проводить работы в соответствии с Планом мероприятий по локализации и ликвидации последствий аварий на опасном производственном объекте самостоятельно.
Начальник пожарной части МЧС, прибывшей на место аварийной ситуации, в соответствии с действующими в пожарной части руководящими документами и инструкциями, с учетом конкретной обстановки на месте аварийной ситуации и Планом мероприятий по локализации и ликвидации последствий аварий на опасном производственном объекте должен:
– организовать своевременное прибытие резервной и свободной смен пожарной части на место аварийной ситуации;
– руководить работами по тушению пожара;
– держать постоянную связь с Ответственным руководителем;
– обеспечивать взаимодействие и координацию действий с аварийно-спасательными формированиями, участвующими в локализации и ликвидации последствий аварийной ситуации.
Медицинским персоналом бригад скорой медицинской помощи, прибывших на место аварийной ситуации по вызову, осуществляется оказание первой медицинской помощи пострадавшим лицам, отправка их в больницу, а также организация непрерывного дежурства на время проведения работ по локализации и ликвидации последствий аварийной ситуации.
- Количество сил и средств, используемых для локализации и ликвидации последствий аварий на объекте теплоснабжения
Локализация и ликвидация аварийных ситуаций на источниках теплоснабжения (Приложение 1) осуществляется обслуживающим персоналом УТО и РУ РТ при условии отсутствия опасности жизни и здоровью персонала. В вечернее и ночное время, выходные и праздничные дни, диспетчер ОРУ/ОДО ЦДУ после получения сигнала об аварийной ситуации незамедлительно направляет к месту аварийной ситуации аварийно-ремонтную бригаду УТО и (или) ремонтную бригаду РУ РТ для оценки ситуации и принятия мер по локализации и ликвидации последствий аварийной ситуации.
При возникновении аварийной ситуации на наружном газопроводе к котельной привлекаются аварийные бригады ГРО, как специализированной организации, занимающейся аварийным обслуживанием наружных газопроводов.
Согласно Федеральному закону от 21.07.1997 №116-ФЗ «О промышленной безопасности опасных производственных объектов» в Обществе заключен договор на оказание услуг по обеспечению готовности аварийного обслуживания по локализации и ликвидации аварий на опасных производственных объектах с профессиональным аварийно-спасательным формированием (ПАСФ), аттестованным в установленном порядке.
Место дислокации ПАСФ «СЗ РСС» — г. Санкт-Петербург, вн. тер. г. муниципальный округ Шувалово- Озерки, Выборгское шоссе, дом 58, строение 1.
Силы и средства ПАСФ «СЗ РСС» находятся в постоянной готовности для локализации и ликвидации возможных аварий.
Дежурная смена состоит из спасателей, которые экипированы необходимыми СИЗ и СИЗОД, а также оборудованием для выполнения возможных задач по локализации и ликвидации аварий на ОПО (указано в Паспорте формирования).
Руководство ПАСФ осуществляется начальником ПАСФ.
ПАСФ может выполнять следующие виды работ:
– поисково-спасательные работы;
– газоспасательные работы;
– аварийно-спасательные работы, связанные с ликвидацией (локализацией) разливов нефтепродуктов на суше.
- Порядок и процедура организации взаимодействия сил и средств, а также организаций, функционирующих в системах теплоснабжения, на основании заключенных соглашений об управлении системами теплоснабжения
Оперативные действия должностных лиц и обслуживающего персонала при возникновении аварийных ситуаций объектах Общества должны быть направлены на:
– предотвращение развития аварийной ситуации, устранение опасности для людей и оборудования, не затронутого аварийной ситуацией;
– осуществление мер по обеспечению наиболее надежной в конкретных условиях работы системы теплоснабжения и отдельных её участков;
– восстановление теплоснабжения потребителей и нормативных параметров подачи теплоносителя.
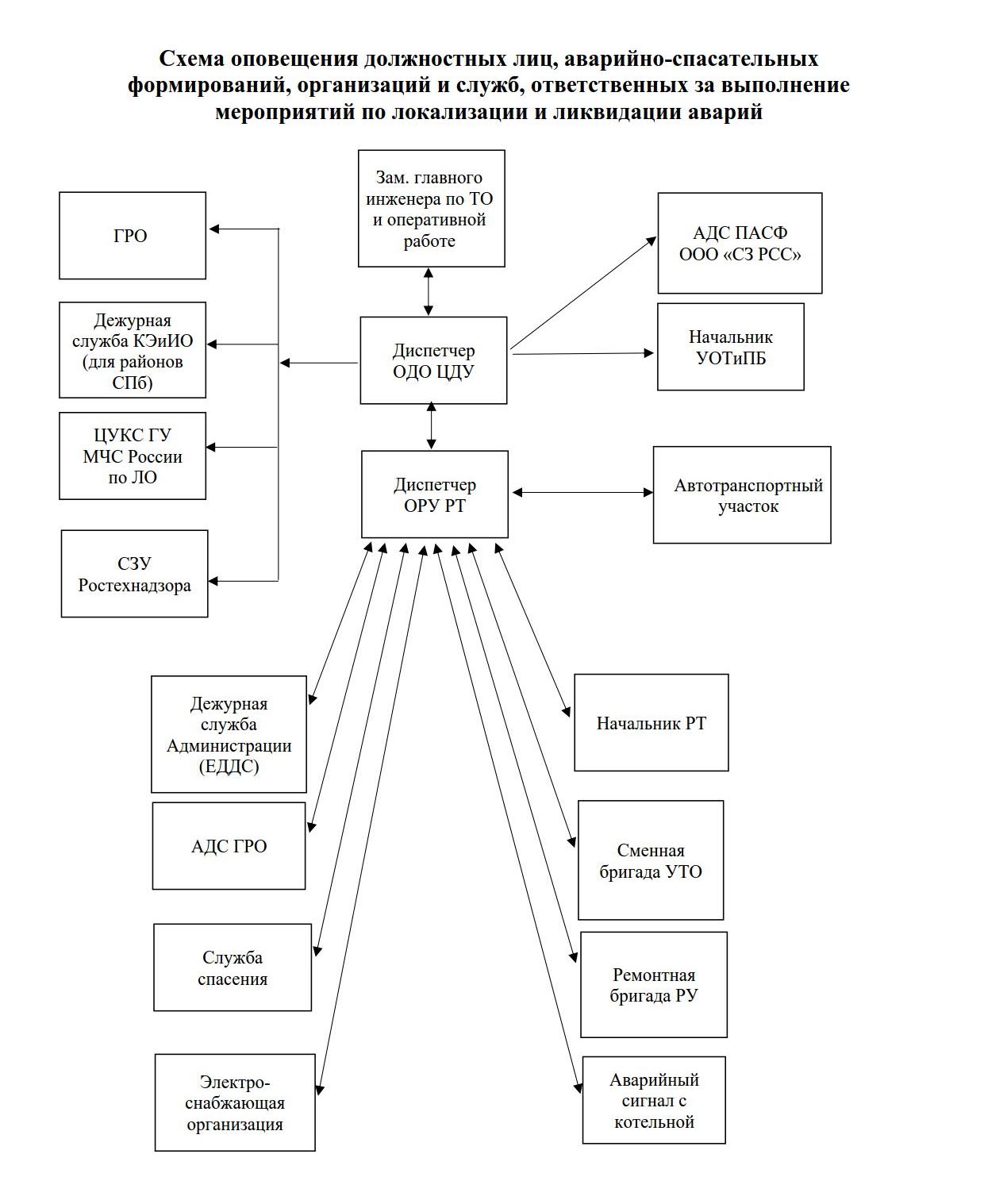
Координация действий по локализации и ликвидации последствий аварийных ситуаций между подразделениями Общества и городскими службами возлагается на Центральное диспетчерское управление (ЦДУ) Общества и оперативно-режимные участки районов (ОРУ) и производится в соответствии с действующими НПА, договорами и соглашениями о взаимодействии.
Взаимодействие с ДС администраций, АДС УК осуществляется согласно положениям о порядке взаимодействия Центрального диспетчерского управления ООО «Петербургтеплоэнерго» с указанными органами исполнительной власти и УК (Приложение 2).
Аварийная ситуация имеет несколько стадий развития при сочетании различных условий. Она может быть приостановлена или перейти в следующую стадию развития или на более высокий уровень.
Уровни развития аварийных ситуаций подразделяются на:
1 — й уровень – характеризуется возникновением и развитием аварийной ситуации в пределах технологического блока (теплогенерирующие установки; оборудование (насосы, электродвигатели и др.); технологические трубопроводы с запорной, предохранительной и регулирующей арматурой; средства измерения, контроля и автоматизации; устройства для обслуживания и др. без влияния на смежные объекты. Локализация аварийной ситуации на 1-м уровне возможна обслуживающим персоналом объекта без привлечения специальных подразделений (МЧС, ПАСФ) с немедленным уведомлением должностных лиц Общества, предусмотренных списком и схемой оповещения Плана;
2 — й уровень – характеризуется развитием аварийной ситуации с выходом за пределы технологического блока и возможным продолжением ее в пределах технологического объекта (котельной, БМК, ЦТП, ИТП, участка, цеха);
3 — й уровень – характеризуется развитием аварий с возможным разрушением смежных технологических объектов, зданий и сооружений, построек на территории объекта Общества и за его пределами, а также поражением вредными веществами работников Общества и населения близлежащих населенных пунктов.
Руководство работами по локализации и ликвидации аварийной ситуации, спасению людей и снижению воздействия опасных факторов осуществляет ответственный руководитель работ по локализации и ликвидации аварийной ситуации в Обществе (далее – Ответственный руководитель).
Ответственным руководителем являются:
– на уровне «1» – начальник участка (старший мастер) УТО или РУ района теплоснабжения, начальник смены (мастер) УТО или РУ;
– на уровне «2» – начальник (заместитель начальника) района теплоснабжения;
– на уровне «3» – главный инженер (заместитель главного инженера).
- Состав и дислокация сил и средств
6.1 В состав сил и средств, используемых для локализации и ликвидации аварийных ситуаций, входят:
— комиссия по чрезвычайным ситуациям и обеспечению пожарной безопасности (КЧС) Общества.
— дежурные (сменные) бригады участка технического обслуживания;
— дежурные (сменные) бригады ремонтного участка;
— Центральное диспетчерское управление Общества;
— аварийная газовая служба;
— служба МЧС;
— бригада скорой медицинской помощи;
— подразделения ОВД;
— ПАСФ «СЗ РСС».
Сторонние организации (подразделения ОВД, МЧС, аварийная газовая служба, бригада скорой медицинской помощи), участвующие в ликвидации последствий аварий, производят работы в соответствии со своими уставными задачами на безвозмездной основе.
Вызов спасательных формирований, аварийно-технических и медицинских бригад, службы МЧС и наряда полиции осуществляется должностными лицами Общества, согласно схеме передачи информации о возникновении аварии (ПМЛА).
- Дислокация сил сменного персонала района теплоснабжения:
| Вид сил реагирования | Адрес базирования | Количество | ||
| 1. | Суточные бригады в режиме постоянной готовности по источникам теплоснабжения | г. Санкт-Петербург, п. Белоостров, ул. Восточная д. 6 лит. А | ед. | 2 |
| чел. | 4 | |||
| 2. | Суточные бригады в режиме постоянной готовности по тепловым сетям | г. Санкт-Петербург, г. Сестрорецк, ул. Заречная д. 9 лит. А | ед. | 1 |
| чел. | 4 |
Общее количество сил и средств Общества:
| Вид сил реагирования | Количество | ||
| 1. | Суточные бригады в режиме постоянной готовности по источникам теплоснабжения | ед. | 8 |
| чел. | 16 | ||
| 2. | Суточные бригады в режиме постоянной готовности по тепловым сетям | ед. | 4 |
| чел. | 16 | ||
| 3. | Дежурная бригада профессионального аварийно-спасательного формирования (на основании заключенного договора) | ед. | 1 |
| чел. | 5 | ||
| 4. | Специализированная техника | ед. | 23 |
| 4.1 | Топливозаправщики | ед. | 3 |
| V, м3 | 1.5, 11, 5 | ||
| 5. | Передвижные дизель-генераторы | ед. | 12 |
| кВт. | 56, 48, 200, 64, 68, 100, 600, 100, 64, 60, 150, 60 | ||
| 6. | Передвижные блок-модульные котельные | ед. | 2 |
| МВт | 2.5, 2.5 |
* Количество бригад указано в соответствии с транспортной оснащенностью.
6.3. Водоснабжающая организация на территории Мичуринского сельского поселения — ГУП «Леноблводоканал» (далее – Предприятие) в соответствии с приказом МЧС России от 18.12.2014 № 701 «Об утверждении Типового порядка создания нештатных формирований по обеспечению выполнения мероприятий по гражданской обороне» в производственном управлении Приозерского района созданы аварийно-технические бригады для локализации аварий на водопроводных сетях, включающие в себя звено подвоза воды и санитарный пост.
Бригады укомплектованы необходимыми материально-техническими средствами для локализации и ликвидации последствий на объектах водоснабжения и водоотведения.
Аварийно-техническая бригада по локализации аварий на водопроводных сетях включает в себя личный состав – 14 человек, автомобиль специализированный, экскаватор, сварочный аппарат, средства индивидуальной защиты (далее — СИЗ), шансовый инструмент. Санитарный пост включает в себя личный состав – 2 человека, СИЗ, аптечка. Звено подвоза воды включает в себя личный состав – 3 человека, автомобиль специализированный, СИЗ.
03.10.2023 приказом Директора по строительству Предприятия утверждено и введено в действие Положение о порядке создания, хранения, использования, освежения и восполнения резерва материальных ресурсов для ликвидации чрезвычайных ситуаций в ГУП «Леноблводоканал», а также созданы резервы материальных ресурсов для ликвидации чрезвычайных ситуаций природного и техногенного характера и определены места хранения резервов на территории Предприятия.
| Адрес предприятия: | Приозерский район, г. Приозерск, ул. Гагарина, д.1 |
| Адрес электронной почты: | info@vodokanal-lo.ru |
| Начальник управления: | Арчакова Наталья Игоревна |
| Аварийно-диспетчерская служба: | +7 (812) 409-00-01 (круглосуточно) |
| Телефон: | +7 (81379) 37-183 |
- Перечень мероприятий, направленных на обеспечение безопасности населения
В случае возможности выхода аварийной ситуации за границы опасного производственного объекта (уровень «3») и возникновения угрозы населению (взрыв, сильный пожар), Ответственный руководитель, совместно с Администрацией и органами МЧС России, принимает меры по оповещению населения о сложившейся аварийной ситуации.
Мероприятия по эвакуации населения и другие неотложные меры в случае аварийной ситуации принимаются в соответствии с разработанными и согласованными в установленном порядке планами взаимодействия.
Основными мерами по защите здоровья и жизни людей, работающих или проживающих в опасной зоне, являются: оповещение об опасности, ограждение зоны аварии, установка табличек и указателей, соблюдение мер противопожарной безопасности, оказание помощи пострадавшим, их эвакуация и лечение.
Первоочередные меры по обеспечению безопасности персонала и населения прилегающих территорий и оказания им своевременной медицинской помощи при аварии обеспечиваются как организационными мерами, так и материально-техническим обеспечением.
К организационным мерам относятся:
— обученность производственного персонала навыкам оказания первой доврачебной помощи;
— строгое и безусловное исполнение всех требований и норм в области безопасности производства, установленных руководящими документами и государственными надзорными органами.
К материально-техническим мерам по обеспечению безопасности относятся:
— наличие в достаточном количестве исправных штатных средств и оборудования, обеспечивающих безопасность, включая газоанализаторы;
— наличие автоматических установок пожарной сигнализации и пожаротушения, первичных средств пожаротушения;
— другие материальные элементы промышленной безопасности.
Ограничение доступа посторонних лиц к месту аварии является одной из задач обеспечения безопасности персонала и населения.
При обнаружении аварии или ликвидации ее последствий территория объекта огораживается на расстояние, достаточное для предупреждения об опасности.
- Порядок организации материально-технического, инженерного и финансового обеспечения операций по локализации и ликвидации аварий на объекте теплоснабжения
В соответствии с приказом генерального директора в Обществе:
— создан резерв финансовых средств для обеспечения работ по локализации и ликвидации последствий аварий;
— определен запас и объем материальных ресурсов (неснижаемый аварийный запас оборудования и материалов) для решения задач по обеспечению работ по локализации и ликвидации последствий аварий на объектах Общества.
Хранение запаса оборудования и материалов предусмотрено на складах в районах теплоснабжения и на центральном складе Общества. Установлен порядок использования аварийного запаса для локализации и ликвидации последствий аварий по аварийным заявкам, с последующим его пополнением.
Ответственным за обеспечение готовности аварийного запаса оборудования и материалов, а также за его своевременное пополнение является начальник отдела хозяйственного обеспечения Общества.
В ООО «Петербургтеплоэнерго» заключен договор об организации обязательного страхования гражданской ответственности владельца опасного объекта за причинение вреда в результате аварии на опасном объекте.
Для создания условий успешного выполнения задач привлекаемыми к работам по ликвидации аварии силами и средствами создаются следующие виды обеспечения:
Инженерное обеспечение:
— повышение устойчивости опасного производственного объекта «Система теплоснабжения Мичуринского сельского поселения»;
— укомплектованность служб необходимым и запасным оборудованием;
— содержание в исправном и готовом к применению состоянии инженерной техники и механизмов;
— содержание и пополнение запасов материально-технических резервов.
Инженерное обеспечение осуществляется силами ООО «Петербургтеплоэнерго» и ПАСФ ООО «СЗ РСС».
Противопожарное обеспечение:
— приведение в готовность в кратчайшие сроки средств пожаротушения;
— проведение неотложных противопожарных мероприятий, направленных на снижение возможности возникновения пожаров и ограничение их распространения.
| Организация | Телефон/факс | Электронная почта | Режим работы |
| ООО «Петербургтеплоэнерго» | |||
| Диспетчер ОРУ КРТ | +7 812 434 00 16 | disp.Kurort@ptenergo.ru | Круглосуточно |
| Диспетчер ОДО ЦДУ | +7 812 233 00 08 | Dispetcher_cdu@ptenergo.ru | Круглосуточно |
| ЕДДС Приозерского муниципального района Ленинградской области | +7 813 793 77 87
+7 921 873 70 71 |
edds_priozersk@mail.ru | |
| Дежурный специалист администрации
п. Мичуринское |
+ 7 813 796 7182 | adminmi4urinskoe@mail.ru
|
|
| Диспетчерская служба ЗАО «ТВЭЛОблСервис» п. Мичуринское | +7 921 597 69 32 | sosnovo_tvel@mail.ru
|
|
| АО «Газпром газораспределение Ленинградская область» | + 7 813 736 12 01
|
||
| Филиал ПАО «Россети Ленэнерго» «Выборгские электрические сети» | + 7 800 220 02 20 | office@lenenergo.ru | |
| ГУП «Леноблводоканал» | + 7 812 409 00 01 | info@vodokanal-lo.ru | |
| ЦУКС ГУ МЧС России по ЛО | (812) 640-21-61 | ||
Приложения:
- Приложение 1 – Перечень источников теплоснабжения, характеристики, обеспеченность резервирования ресурсоснабжения на 1 л
- Приложение 2 – Инструкция № 38-П «По предотвращению и ликвидации технологических нарушений» на 50 л.
- Приложение 3 – Положение о порядке взаимодействия Центрального диспетчерского управления ООО «Петербургтеплоэнерго», единой дежурно-диспетчерской службы Приозерского муниципального района Ленинградской области и аварийно-диспетчерских служб Мичуринского сельского поселения Ленинградской области при возникновении и ликвидации технологических нарушений в работе источников теплоснабжения и тепловых сетей, тепловых сетей потребителей на 7 л.
Приложение 1
Перечень источников теплоснабжения, характеристики, обеспеченность резервирования ресурсоснабжения
| Адрес источника тепловой энергии
|
Установленная мощность, Гкал/ч | Подключенная нагрузка ЦО/ГВС, Гкал/ч | Температурный график, Т1/Т2 | Протяженность тепловых сетей, 1 тр км | Электроснабжение | Топливоснабжение | Водоснабжение | |
| Наличие стационарного РИСЭ, кВт | Наличие комбинированной горелки | Наличие емкости запаса резервного топлива, м3 | Наличие баков запаса ХВ, м3 | |||||
| Ленинградская область, Приозерский муниципальный район, Сельское поселение Мичуринское, Мичуринское п, Озерная ул, дом № 4 | 5,805 | 4,38 | 95/70 | 7,6118 | 120 | в наличии | 1х25 1х0,63 |
2х2 |





